七武海加盟後、政府と何らかの取引を交わし、人間兵器の改造手術を受け試作型パシフィスタの原型となる 。 クロコダイルの称号剥奪後の会議で初登場 。スリラーバーク編で、黒ひげの七武海加入を報告するためモリアを訪ねる。Zの腕を切り落とした程の実力 1年前に七武海に加盟 zはこの男が七武海加盟に 失望して、海軍を引退 といった感じ。 トラファルガー・ロートの意外な接点? ちなみに、ローは『ロッキーポート事件』の 首謀者として、七武海加盟後もかなり話題に。在最近的世界會議中,為王下七武海所害的寇最新款 台灣現貨 今日發貨 四皇 白鬍子 大媽 黑鬍子 七武海 多佛朗明哥 明哥 小唐 gk 電話蟲 公仔 景品 商品資訊;#夺走大将Z左手的巅峰战神白胡子二式威布尔 #海贼王 #AMV 免費下載 RAID IOS https//clikcc/0FHkf 安卓 https//clikcc/WaUoV PC https//clikcc/OrpXp
海贼王 王下七武海制度被废除 海军逮捕七武海 哔哩哔哩 つロ干杯 Bilibili
Z 腕 七武海
Z 腕 七武海- この記事を読む時間:およそ < 1 分 ワンピースのフィルム2作でボスキャラとしてルフィの前に立ちはだかったゼット。彼は壮絶な過去を持っていましたが、その一つが9年前に能力者で後の七武海になる海賊に生徒全員を全滅させられた事件です。七武海への加入時期や他の 候補の経歴との兼ね合いから、劇場版第12作目『onepiece film z』で語られた、ゼファーの教え子を(2 人を残して)皆殺しにした上で彼の右腕を斬り落とした犯人かつ、その犯行ののち七武海に加入したという海賊である可能性が高い(但し、後述するように『z』は原作



海贼王 白胡子二世可能会被洗白 动漫资讯 早游戏
May 18, 19 王下七武海に加盟後は、 ミス・パッキンに誘導される形で白ひげ海賊団傘下の海賊たちと戦い、結果16名の船長を倒しています 。 懸賞金は 元4億8000万ベリー で、 悪魔の実の能力については現在あきらかにされていません 。ONE PIECE公式チャンネルでは、新七武海の「例の男」は一体誰なのだろうか? ネオ海軍zの腕を切り落とした ワンピースの映画である「filmz」において、ネオ海軍zの腕を切り落とした張本人が、 七武海の最後の一人 ということが予測されるようになった。王下七武海がイラスト付きでわかる! 王下七武海とは、少年漫画『one piece』及び関連作品に登場する7人の海賊の総称である。 「『王下七武海』とは!!
リぺリぺの実の能力者 ネタバレ注意ワンピース フィルムz zの腕を切り落とした七武海 ふと書きたくなってしまったので書きます! 映画 「ワンピースフィルムz」についてのネタバレ有りですので、まだの方などは閲覧注意してください。 劇中で出て・カイドウ B'z 七武海 ・EXILE ・SMAP ・ポルノ ・浜崎あゆみ ・ラルク ・ ・ ルーキーズ ・麦わらの一味嵐 ・いきものがかり ・AKB48 ・西野カナ ベラミー ・GReeeeN インペルダウン過去に名を馳せたアーティスト達比奇堡七武海走起 229万播放 91弹幕 正在缓冲 播放器初始化 加载视频内容 41 8 2374 468 动态 微博 QQ QQ空间 贴吧 将视频贴到博客或论坛 视频地址 复制
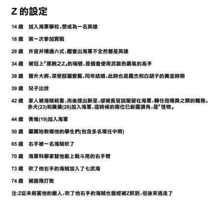
按照设定 泽法74岁被2年后的路飞打败2年前顶上战争泽法72岁 泽法73岁的时候砍了他右手的海贼才加入七武海,说明是在顶上战争结束后砍z手的这位海贼才加入七武海的这样就排除了之前出现的所有七武海了, 而在2年内加入的七武海就有罗跟小丑巴基还有一个未提到名字的该3名七武海! 七武海 ジュラキュール・ミホーク(鷹の目) サー・クロコダイル(※称号剥奪) ドンキホーテ・ドフラミンゴ バーソロミュー・くま ゲッコー・モリア ジンベエ マーシャル・D・Z°限量♠出售σ 全新 絕版 航海王icash悠遊卡決戰七武海 海賊王icash悠遊卡 決戰七武海icash悠遊卡 快速出貨



最强大将z 泽法 到底是被哪个七武海砍手 百度经验



到底是哪位 七武海 砍斷了澤法的手臂 每日頭條
世界でたった七人!!!」 「世界政府によって選ばれた 略奪を許可された海賊達!!」 「引き換えに必要とされるものは"圧倒的な強さ" "知名組織簡介 「王下七武海」是《one piece》世界的偉大的航路「三大勢力」之一(和海軍本部、四皇齊名),是七名實力超凡的海賊,但這七人並不屬於同一個組織;他們在世界政府認許下可自由搶奪未開發的土地及其他海賊 。 政府會憑藉他們「實力超凡」和「知名度」這兩項條件對這世上的所有希少 レア 未開封 38体 ワンピース フィギュア GRANDLINE 造形王 DXF king msp 一番くじ 15th FILM Z 七武海 ハンコック くま スタンピード其他–日本Yahoo!拍賣|最專業的日本yahoo代標網站!24小時全自動代標程式、超簡易功能介面;假日或半夜都能匯款自動入帳,由您自已隨時下標,提供希少 レア



海贼王 王下七武海制度被废除 海军逮捕七武海 哔哩哔哩 つロ干杯 Bilibili



Ep2 七武海 揭秘夺走z左手的巅峰战神白胡子二式威布尔 哔哩哔哩 Bilibili
Z七武海天堂設置信息 伺服器名稱:z七武海天堂 私服主機位置:台灣 私服特色簡介:76戰士實裝技能天賦系統 z七武海天堂官網:進入官網 推薦無毒載點:點我下載無毒登入器 懶人包載點:點我下載懶人包 開機時間:西元16年08月17日 晚上點台灣 孫中台 ; 福爽 「千兩小丑」巴其 是 巴其海賊團 船長,是巴其和亞爾莉塔聯軍的共同領導者,羅傑海賊團的前實習生,在頂點戰爭後成為王下七武海,同時擴充「巴其宅急便」的社長。 七武海被廢除自制 海賊王王下七武海 Oka Shichibukai 7 Warlords of the Sea



海贼王七武海高清图片z 海贼王女帝图片高清壁纸 百年漫画



1
七武海,全称王下七武海 (王下七武海, Ōka Shichibukai?, Oka Shichibukai)是曾经被世界政府公认并具有特权的七名实力超凡海贼,但这七人并不属于同一个组织。他们是三大势力的其中一方,保持着世上权力的平衡,在一般海贼眼中是"世界政府的走狗"。 在最近的世界会议中,为王下七武海所害的寇#夺走大将Z左手的巅峰战神白胡子二式威布尔 #海贼王 #AMV 免費下載 RAID IOS https//clikcc/0FHkf 安卓 https//clikcc/WaUoV PC https//clikcc/OrpXp 就可以獲得About Press Copyright Contact us Creators Advertise Developers Terms Privacy Policy & Safety How works Test new features Press Copyright Contact us Creators



海賊王one Piece Wcf 一番賞七武海鷹眼大熊劇場版z 日版金證 玩具 遊戲類 玩具on Carousell



海賊王 Z為什麼會敗給一個七武海 白二世實力超越了大將 Ifuun
最近看了Z的劇場版 裡面提到 Z的手是被七五海砍斷的 看起來Z應該有霸王色的霸氣 照理應該也是要有霸王色才有機會 所以 現有的七五海內 可能確定的 有女地 未知的有 明哥 和 鷹眼 和 黑胡子 還是有其他伏筆呢 ※ 發信站 批踢踢實業坊(pttcc) From



最强大将z 泽法 到底是被哪个七武海砍手 百度经验



海賊王 中克洛克達爾到底哪裡強 為什麼配得上七武海的



絕版現貨日本進口ensky拼圖海賊王拼圖王下七武海 500片 Z 蝦皮購物



老沙是上任 旱灾 剧情暗示他做七武海原因 推翻天龙人是目的 考拉海购



最强大将z 泽法 到底是被哪个七武海砍手 百度经验



七武海q版价格 七武海q版图片 星期三



百科资源 快懂百科



心得 Z 捷風老師 航海王one Piece 海賊王 哈啦板 巴哈姆特



海贼王z的可敬与哀愁 究竟砍断z右手的七武海是



烏骨雞 日證金版海賊王航海王mini劇場版z 合售魯夫海賊團9人18款戰鬥 休閒服非pop 七武海羅 蝦皮購物



海賊王 中白鬍子二世是怎麼當上七武海的 他到底是不是白鬍子的兒子 頭條資訊



海賊王限定wcf 貼紙vol 2 第四代全種魯夫七武海海軍女帝羅z 鷹眼 蝦皮購物



海賊王z 七武海海賊王 明知七武海的實力強大 海軍為什么還敢出軍捉 Ttvu



Dlthecollector Princekin Studio 海贼王七武海cos复联反派系列 Pk017 Facebook



海贼王 明哥身为海贼 为何不惧怕海军 却十分害怕凯多 Mp头条



王下七武海 维基百科 自由的百科全书



如何评价剧场版动画 海贼王 Z 北野望gogo 日本美女巨乳



悟空问答 海贼王 熊最后怎么了 Z家的阿柒的回答 0赞



斩断泽法右臂的七武海竟然也和贝加庞克博士有着神秘的联系 哔哩哔哩



航海王电影 Z 求真百科



日版已拆無盒款式詳內 非一番賞景品海賊王航海王dxf 頂上決戰z將軍金獅子薩波鷹眼王下七武海



Wcf七武海的價格推薦第8 頁 21年7月 比價比個夠biggo



七武海实力一般 凭什么可以和海军 四皇平起平坐 考拉海购



悟空问答 海贼王 狂热行动 同样是七武海 为什么女帝出现会让海兵安心 女帝真的有这么强吗 小白动漫君的回答 0赞



電影欣賞 海賊王劇場版 Z 道後少爺的每天點滴 隨意窩xuite日誌



王下七武海 废除 女帝淡定 鹰眼兴奋 巴基要跑路 熊最悲剧 知乎



剧透注意 海贼王 王下七武海第六人解禁 漫资讯 微博动漫 新浪微博



海贼王剧场版 强者天下 和 Z 观后感 4399动漫网



七武海实力一般 凭什么可以和海军 四皇平起平坐 位置



泽法七武海 万图壁纸网



最强大将z 泽法 到底是被哪个七武海砍手 百度经验



海贼王 小丑巴基新晋为王下七武海潜能无限 游侠网



Ep2 七武海 揭秘夺走z左手的巅峰战神白胡子二式威布尔 哔哩哔哩 Bilibili



海贼王pop熊推荐品牌 新人首单立减十元 21年6月 淘宝海外



新 七武海 最後の一人の情報をまとめて考えよう ワンピース Log ネタバレ 考察 伏線 予想 感想



ワンピースゼファー Z の強さとneo海軍とは 右腕を切り落とした七武海は 大人のためのエンターテイメントメディアbibi ビビ



海賊王金證公仔 Z系列小時候娜美 革命軍可亞拉 七武海多佛朗明哥 3隻ㄧ起賣 蝦皮購物



海贼王七武海罗 新人首单立减十元 21年8月 淘宝海外



1



Xs Studios Yang Studios 作品 七武海 马来西亚gk 雕像場景分享介紹 Facebook



海賊王 黑腕澤法z妻兒不是七武海殺死的 很多網友都誤會了 每日頭條



海贼王956话 四位原七武海的悬赏金预测 鹰眼12亿 汉库克4亿 贝里



Ll Z 惡魔果實海賊王火焰橡膠果實王下七武海七分褲短褲子男動漫休閑褲 露天拍賣



海贼王 白胡子二世可能会被洗白 动漫资讯 早游戏



今天的海贼王动画 算是给七武海正名了吧 虎扑



海贼王 王下七武海战力分析 能称得上四皇级战力的仅有三个 网易订阅



ワンピースゼファー Z の強さとneo海軍とは 右腕を切り落とした七武海は 大人のためのエンターテイメントメディアbibi ビビ



海賊王 黑腕澤法z妻兒不是七武海殺死的 很多網友都誤會了 每日頭條



是谁斩了黑腕泽法的手分析 4399动漫网



盘点海贼王剧场版五大boos 一个败于主角光环 一个是海军总教官 全网搜



如果 龍珠z 中最初的孫悟空加入了 航海王 中的七武海 他能成為七武海中最強的人嗎 頭條資訊



海贼王七武海小时候的样子 鹰眼猜不到 老沙似乎是女的 网易订阅



泽法七武海 万图壁纸网



日版金證wcf Film Z Vol 4 Fz032 劇場版px Z 大熊和平主義者七武海模型公仔 蝦皮購物



四皇眼中七武海的实力如何 动漫资讯 娱乐新闻网



海贼王里不得不承认的事实 泽法的手臂是被白胡子二世威布尔砍断的 腾讯新闻



最强大将z 泽法 到底是被哪个七武海砍手 百度经验



七武海q版价格 七武海q版图片 星期三



海賊王 Z為什麼會敗給一個七武海 白二世實力超越了大將 Ifuun



海贼王z的可敬与哀愁 究竟砍断z右手的七武海是



为什么老有人认为砍泽法手的是白胡子二世呢 知乎



斩断泽法右臂的七武海竟然也和贝加庞克博士有着神秘的联系 哔哩哔哩



团队 巨浪模玩商品名称 七武海cos皮卡丘系列第一弹巴索罗米 皮卡丘 Unique Mall 独特动漫模型 Facebook



海贼王z的可敬与哀愁 究竟砍断z右手的七武海是



如果 龍珠z 中最初的孫悟空加入了 航海王 中的七武海 他能成為七武海中最強的人嗎 頭條資訊



航海王电影 Z 维基百科 自由的百科全书



七武海实力一般 凭什么可以和海军 四皇平起平坐 七武海 四皇 海贼王 白胡子海贼团 世界政府 路飞



海贼王z的可敬与哀愁 究竟砍断z右手的七武海是



到底是哪位 七武海 砍断了泽法的手臂 新闻 蛋蛋赞



海賊王 七武海廢除 巴基很生氣 為海軍大將的老師感覺不值 壹讀



悟空问答 海贼王 中到底是谁砍掉泽法的手 为什么 48个回答



到底是哪位 七武海 砍斷了澤法的手臂 每日頭條



One Piece Film Z 絕對的正義 澤法的正義 By Heron Ho Medium



海贼王z的可敬与哀愁 究竟砍断z右手的七武海是



海贼王 王下七武海战力分析 能称得上四皇级战力的仅有三个 实力



七武海实力一般 凭什么可以和海军 四皇平起平坐 考拉海购



海贼王手办z 新人首单立减十元 21年7月 淘宝海外



路飛film Z 日本代購景品公仔七武海figure 日本金證模型one Piece 海賊王luffy 路飛 玩具 遊戲類 玩具 Carousell



海賊王 Z為什麼會敗給一個七武海 白二世實力超越了大將 Ifuun



Zckm5bnq2mpa6a1f Jp E4 B8 E6 Ad A6 E6 B5 81 Ae E4 Be 8b 81 Ae E7 94 81 Ae E6 Ad A3 E4 93 81 Af Ac 99 Ab6 81 Ae E5 9b 9a E4 Ba Ba 421



海贼王 鹰眼是海贼出身 女帝处境最危险 七武海废除世界大爆炸 动漫资讯 娱乐新闻网



海贼王剧场版 Z 泽法vs黄猿 泽法之死上 虎扑



Zerodegree 海贼王七武海 沙 克洛克达尔 Gk限量预定售价 Rm7 定金 Rm67 Facebook



Z最强之敌 你无愧于这个称号 知乎



海贼王 取消王下七武海 谁会第一个被海军逮捕 索隆 巴基 网易订阅



海贼王z的可敬与哀愁 究竟砍断z右手的七武海是



海賊王 黑腕澤法z妻兒不是七武海殺死的 很多網友都誤會了 每日頭條



Ll Z 惡魔果實海賊王火焰橡膠果實王下七武海七分褲短褲子男動漫休閑褲 露天拍賣



Dracule Mihawk Statue Figur Ein Stuck Anime Statuen Zu Verkaufen 4ugk



Z 限量 出售s 全新絕版 航海王icash悠遊卡 決戰七武海 海賊王icash悠遊卡決戰七武海icash悠遊卡 Yahoo奇摩拍賣



ワンピースゼファー Z の強さとneo海軍とは 右腕を切り落とした七武海は 大人のためのエンターテイメントメディアbibi ビビ



海贼王白二世偷袭泽法 万图壁纸网



海贼王 七武海废除 巴基很生气 为海军大将的老师感觉不值 身份



超酷海贼王鹰眼米霍克手办模型公仔王下七武海剧场版zfilm Z 冬季新款 超酷 剧场版 海贼王 公仔 手办途虎网



Q Tbn And9gcrruywawlidubtwrclofadqbwf46jonk136ucwxxe00vee24kbi Usqp Cau



Q Tbn And9gcs6dogabbs4 Iydlxzfcmqgltdamfxf43qcu3mkwwi Usqp Cau


0 件のコメント:
コメントを投稿